为做好我校2026年对口单独招生中免试入学考生的录取工作,确保招生录取过程信息公开、科学有序、安全平稳,特制定本方案。
一、适用范围
本方案适用于经我校审核认定,符合海南省2026年高职(专科)对口单独招生免试入学政策的考生。
二、基本原则
坚持“积分优先、择优录取、公平公正”的原则,按照高等学校招生工作“阳光工程”的各项要求,规范单独招生的各项工作和操作程序,确保2026年单招工作管理严格、规范有序。
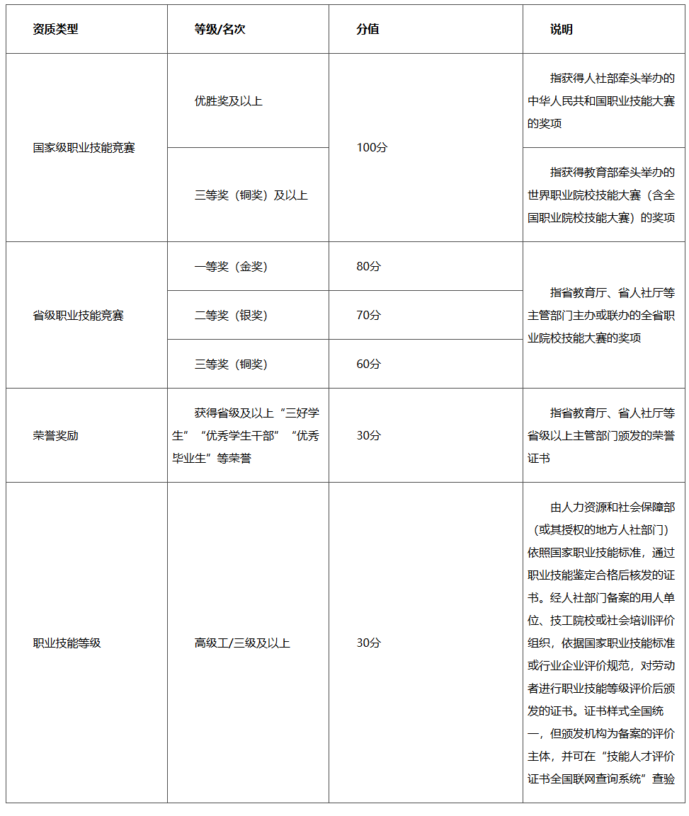
三、积分构成与标准
本积分依据考生申请免试资格的竞赛奖项、荣誉奖励及职业技能等级进行评定,积分可重复累加,不设上限。
积分评定标准表

(一)统一排序。将报考我校所有符合免试条件的考生,按其“总积分”从高到低进行统一排序。
(二)同分处理。如遇考生总积分相同,则按以下顺序进行比较择优评定:
1.比较考生参加人社部牵头举办的中华人民共和国职业技能大赛的获奖情况,依次从一等奖(金奖)、二等奖(银奖)、三等奖(铜奖)、优胜奖录取。
2.若积分仍相同,则比较考生参加教育部牵头举办的世界职业院校技能大赛的获奖情况,依次从一等奖(金奖)、二等奖(银奖)、三等奖(铜奖)录取。
3.若以上两项积分仍相同,则比较考生参加全国职业院校技能大赛的获奖情况,依次从一等奖(金奖)、二等奖(银奖)、三等奖(铜奖)录取。
4.若以上三项积分均相同,则比较考生参加省级职业技能竞赛的获奖情况,依次从一等奖(金奖)、二等奖(银奖)、三等奖(铜奖)录取。
5.若以上四项积分均相同,则比较考生荣誉奖励,积分高者优先录取。
6.若以上五项积分均相同,则比较考生职业技能等级,积分高者优先录取。
7.若以上六项积分均相同,若经以上比较后仍无法区分,则由我校对口单独招生工作领导小组进行综合评议,确定最终录取顺序。
(三)择优录取。根据积分排序结果进行择优预录取,直至完成该专业招生计划。
五、录取程序
(一)考生报名
考生报名时,须按要求提交核定积分的相关证明材料。
(二)资格审核
1月12日前,我校按免试条件要求对考生申请免试资格做出审核结论。
(三)免试入学资格公示
1月22日前完成第一轮预录取公示,1月26日前完成第二轮预录取公示,公示期不少于7个工作日,接受社会监督。
公示网址:https://zs.hncst.edu.cn(海南软件职业技术学院招生信息网)。
(四)报省考试局备案
2月9日前,将考生资格审查结论报省考试局备案。
(五)成绩公布
4月20日前,省考试局统一向考生公布成绩。
(六)办理录取
获得免试入学资格的考生,由我校公示后确认预录取,再报省考试局办理录取手续。省考试局根据我校招生专业的计划数,按照考生综合成绩由高到低通过录取系统向我校投档,由我校择优网上录取。
(七)录取结果公布
考生的录取结果分别在高职分类招生报名系统及我校招生信息网向考生公布。
六、监督与复议机制
(一)监督
海南省教育厅、海南省考试局对我校免试生的资格审核、积分核定及录取全过程进行监督与检查。
(二)申诉与复议
1.考生对公示的积分结果有异议,应在公示期内以书面形式实名向我校招生就业处提出复议申请,逾期不予受理。
2.我校在收到复议申请后3个工作日内,由招生监督组进行复核,并以书面形式将复核结果反馈给考生。
七、附则
本方案由海南软件职业技术学院招生就业处负责解释。方案中未尽事宜,以上级主管部门相关最新政策为准。
本文由中国招生网www.eduzs.org.cn转发,文章来源于网络。
教育部 阳光高考信息平台 北京教育考试院 天津市教育考试院 河北省教育考试院 山西省招办 内蒙古招办 辽宁省招办 吉林省教育考试院 黑龙江考试院 江苏省高校招生就业指导服务中心 华中招生就业信息网 半岛都市报 齐鲁晚报 海南网络广播电视台 福建高考信息平台 青海羚网 广西招生考试院 陕西省教育考试院 内蒙古教育考试院 辽宁教育考试院 黑龙江教育考试院 宁夏教育考试院 浙江省教育考试院 江西省教育考试院 广西省教育考试院 福建省教育考试院 河南省教育考试院 湖南省教育考试院 湖北省教育考试院 河南单招网 高校教师招聘网